第三章 神经网络
根据理论, 无论怎样复杂的函数, 只要感知机足够多, 都可以表示出来. 重点在于怎么设计权重. 对于复杂的多层感知机, 权重的确定十分困难.
神经网络可以解决这个问题, 它可以从数据中学习到合适的权重.
3.1 从感知机到神经网络
3.1.1 神经网络的例子

这里涉及到一些概念:
- 输入层, 输出层.
- 中间层 (可以是多层叠加) 被称为隐藏层 (是一个黑盒子).
- 按照作者的约定, 从左输入层开始为 第 0 层 (不计入层数的计算中), 然后一次是第 1 层, 第 2 层, ...
3.1.2 复习感知机
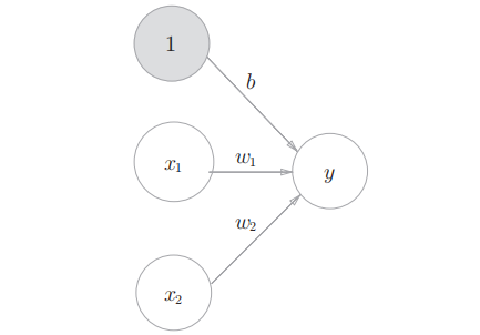
这里也是一些概念的说明. 首先将单个感知机抽象成数学描述:
- 其中
是偏置参数. 用于描述神经元被激活的容易程度 (相当于上一章中的 ). - 而
, 为各个信号的权重参数, 用于控制各个信号的重要性 (权重越高, 对应信号的作用越大).
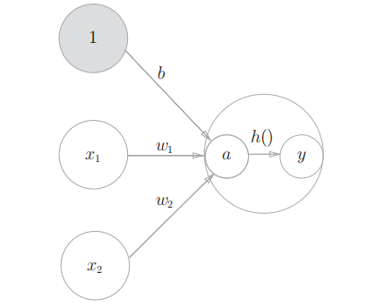
为了将偏置也用图形的方式绘制出来, 就有了:

将神经元的数学描述进一步抽象 (简化, 一般化), 引入激活函数 (activation function)
那么神经元的数学模型可以写成:
3.1.3 激活函数登场
有了激活函数, 神经元模型可以画成:

这里偏置被视为信号值为 1, 权重为
的输入.
注意, 在本书中, 神经元, 节点等术语被视为一个含义.
感觉学术型的黑皮书中表示更加科学严谨. 比如 "神经网络设计" 中将单个神经元描述为:
而 "神经网络与机器学习" 中将单个神经元绘制成:
而 "神经网络原理" 中其表示与上图一样.
3.2 激活函数
3.2.1 阶跃函数
激活函数决定了输入信号的加权和是否可以激活当前神经元. 前面的示例中采用了阈值, 一旦超过阈值就激活. 这样的函数被称为 "阶跃函数". 函数图形似乎在跳跃一般. 例如:

其代码实现也很简单:
def step_function(x):
if x > 0:
return 1
else:
return 0
下面是 NumPy 版本:
def step_function(x):
'''x 是 NumPy 数组'''
y = x > 0 # 会得到各个分量为 True/False 的数组
return y.astype(np.int) # True -> 1/False -> 0
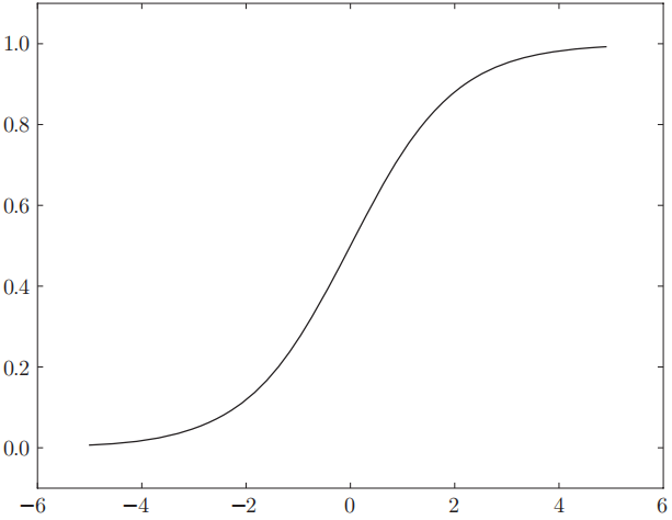
3.2.2 sigmoid 函数
神经网络中经常使用的一个函数:
其中
def sigmoid(x):
return 1 / (1 + np.exp(-x))
该方法是支持 NumPy 数组的, 得益于其广播功能. 其函数图像为:

3.2.3 非线性函数
无论是阶跃函数, 还是 sigmoid 函数, 它们都是非线性函数. 实际上, 神经网络的激活函数必须是非线性函数. 考虑到线性函数的定义: 线性组合的特性. 如果激活函数是一个线性函数, 那么无论多少层的神经网络, 都与一层没有区别. 也就失去了叠加的意义.
3.2.4 ReLU 函数
除了阶跃函数和 sigmoid 函数, 近些年常用的还有 ReLU 函数 (Rectified Linear Unit 函数):
其代码实现为:
def relu(x):
return np.maximum(0, x)
其函数图像为:

作者表示, 本章剩余部分会继续使用 sigmoid 函数, 而本书的后半部分会使用 ReLU 函数.
3.3 多维数组的运算
3.3.1 矩阵乘法
首先主要介绍了矩阵 (matrix) 乘法:
- 两个矩阵相乘, 是将左边矩阵的第
行, 与右边矩阵的第 列 中的元素依次相乘, 然后求和, 作为结果第 行, 第 列的元素. - 矩阵乘法通常不满足交换律.
- 然后介绍用 NumPy 来实现矩阵乘法:
np.dot(A, B).
同时补充了一个点, 就是 NumPy 数组的维度 np.ndim(A):
- 可以将 NumPy 数组看成一个数组的数组.
- 对于高维数组可以看成数组元素依旧为数组的数组.
- 而其嵌套的层数即为其维度 (dimension). 并且维度的索引为 base-0 的. 从最外层开始编号.
实际上 np.ndim(A) 就是 np.shape(A) 返回元组的元素个数.
书中重点强调了矩阵的行列关系, 矩阵乘法中, 左矩阵的列数与右矩阵的行数必须相同.
3.3.2 神经网络的内积
将神经网络的计算与矩阵乘法关联起来:

将左边神经网络的权重依次列出来, 刚好构成一个矩阵.
- 矩阵的行数, 为输入神经元的个数. 每一行, 表示一个神经元到下一个神经元的权重信息.
- 而输入信号构成一个矩阵.
- 将输入信号作为左矩阵, 权重作为右矩阵. 进行矩阵乘法, 刚好获得输出的信号信息 (不包含激活函数).
如此将神经网络计算归结为矩阵运算.
3.4+3.5 3 层神经网络的实现 + 输出层的设计
然后作者构造了一个三层神经网络, 来详细的解释如何利用矩阵将神经网络的计算表示出来.

这里比较基础, 不作展开(如果作为培训, 应该重点描述)
简单总结一下书中内容:
- 引入符号, 该符号为了适应数学中矩阵的下标描述, 将其与神经网络层, 前一个神经元序号, 后一个神经元序号等进行了关联.
- 作者选取一个神经元详细的进行了说明从输入层, 到输出层整个数据流转与计算.
- 并说明了激活函数: sigmoid 函数, softmax 函数, 以及恒等变换函数 (常用
表示). - 并对使用激活函数进行了小结:
- 回归问题的输出层可以使用恒等激活函数.
- 二分为题的输出层可以使用 sigmoid 函数. 隐藏层也可以使用 (不过现在更多使用 ReLU 函数)
- 多分类问题可以使用 softmax 函数 (该函数可以映射为概率).
- 然后对输出输入神经元的数量坐了说明
- 输入神经元是特征的表现, 有多少数据特征就有多少输入神经元.
- 输出神经元与结果挂钩, 如果判断是否, 即输出两个神经元; 若是识别数字 (0-9), 就是十个神经元.
- 利用代码封装了计算过程, 引入 forward 的概念. 将从输入层到输出层的顺序定义为向前处理.
- 并详细讨论了 softmax 函数在计算过程中存在的问题
计算可能会溢出. 利用数学原理得到在计算时, 将所有参与计算的数据同时加上一个数字, 其计算结果不变. 因此在计算前会有一个预处理, 一般取数据集中的最大数, 然后让每一个数都减去该数字, 这样可以有效避免在计算时的溢出 (方法不唯一, 亦或平均数, 中位数等).
一些参考图:





3.6 手写数字识别
这是使用了一个具体的案例, 来描述一个神经网络用代码如何实现, 并介绍了 MNIST 数据集.
这里作者的代码值得学习一下.
深度的应用流程上包含两部分:
- 学习, 也叫训练. 是建立神经网络, 并通过训练数据获得各个权重的过程.
- 推理. 就是利用学习生成的神经网络, 来对数据进行处理, 获得推理的结果.
推理的过程也称为神经网络的前向传播 (forward propagation).
早期使用 NumPy, 现在多半使用 PyTorch.
3.6.1 MNIST 数据集
MNIST 是机器学习领域最有名的数据集之一. 常用与简单试验与论文研究.
下面是数据集的描述:
- 数据集由 0 到 9 的数字图像构成.
- 训练图有 6 万张. 测试图有 1 万张.
- 图像数据是 28 x 28 像素的灰度图像 (1通道).
- 各个像素的取值在 0 到 255 之间.
- 每个图像数据响应的标有数字标签.
数据集类似于:

使用 MNIST 数据的一般法:
- 首先使用训练集对模型 (构建的神经网络模型) 进行训练 (学习).
- 然后再使用生成的模型对测试数据进行推理. 判断该模型能达到多少的正确率.
使用随书代码
- 下载代码, 解压 (不要有中文路径)
- 用 PyCharm 直接在根目录打开文件夹, 建立基于项目的虚拟环境.
- 安装必要包 (README.md 中有描述, 按第一章安装下面软件):
pip install numpypip install matplotlibpip install jupyter
关于代码, 有一些补充说明:

